近年来,我国保险业一直保持着持续高速的发展态势。1999年末,保险公司资产总额仅为2604亿元,截至2017年9月末,保险业总资产已经达到16.58万亿元,保险资金运用余额14.65万亿元。伴随着保险资金运用规模的高速增长,保险资金运用渠道不断拓宽,初步实现了集约化、专业化、市场化和规范化。一是资金运用结构不断优化,包括股权、不动产与基础设施在内的三大另类投资占比增长较快,而债券、证券投资基金与股票方面的传统投资占比则相对下降,直接服务于实体经济的能量得到释放。总体而言,资产风险基本可控,质量较为优良。二是资金运用效益有所提升,尤其是受益于2012年以来保险资金运用渠道的放开,2013年保险资金运用平均投资收益率达到5.04%,一改连续三年收益率的下滑趋势,开始稳步上升。但整体而言,收益波动幅度仍然较大。2016年以来,国内外经济形势错综复杂,经济增速下滑、低利率环境、市场震荡低迷等因素交织,保险资金资产配置所面临的压力和挑战陡增,投资收益率也出现了下滑的态势(见图1)。
图1 我国保险资金运用概况(2005-2016年)

2012年以来,保险资金运用在坚持市场化改革的导向下,不断推进体制机制创新,投资渠道逐步拓宽——从固定收益类拓展到权益类、从证券类拓展到另类、从境内市场扩展到境外市场、从传统的债券品种扩展到复杂的利率衍生品,保险资金投资领域基本实现了全覆盖。保险资金运用的深刻变革加上外部经济形势的扑朔迷离,导致当前保险资金运用所面临的风险形势日趋复杂,不仅面临着公司治理风险、偿付能力风险、资产错配风险、流动性风险等保险行业较为重视的风险,还面临着资管行业普遍的市场风险、信用风险、操作风险、声誉风险等。不仅如此,保险资金风险传导机制也出现了新的变化,一是保险资金所受到的来自于外部市场的风险传染度加剧,二是各风险类别之间的相互影响程度也有所加强。主要体现在:
(一)公司治理风险
股权是公司治理的基础,规范的公司治理是防范风险的治本之策。保险机构的股权结构、股东资质、公司治理质量决定了其经营理念、风险偏好、投资策略。近期,有些保险公司的公司治理虽形式上满足了合规要求,但理性约束尚未形成、内在理念尚未养成,并未发挥实质上的约束作用,从而导致了一些不正当关联交易、激进投资的情况发生,容易滋生一系列风险。
(二)资产负债错配风险
资产负债错配既是金融机构的盈利来源,也是风险本源。我国保险资金运用资产负债错配主要体现在“短钱长投”和“长钱短投”两个方面。一方面,过去几年,中短存续期理财型保险产品增长规模显著,倒逼了部分险企加大杠杆、激进投资。为了获得更高收益,这部分产品的资金投向大多在于不动产、基础设施、信托等期限较长的产品上,“短钱长投”问题显著。而当下正处在货币政策中性偏紧的时期,保险公司再融资成本上升,若退保压力过大,很有可能造成较为严重的流动性风险,值得特别关注。另一方面,囿于金融体系缺乏中长期限产品的现实,保险资金一直面临着较为突出的资产负债匹配问题。而随着经济结构与货币政策的调整,经济增速下调、低利率环境仍将持续,以优质资产稀缺为代表的“资产荒”成为金融机构共同面临的难题。“资产荒”下,利差损风险与再投资风险形势险峻,资产负债配置压力巨大。这一难题在后金融危机时代,同样是发达国家保险业所面临的问题,其资产配置结构也在不断调整,或加强全球金融资产配置比重分散风险,或适当放大风险偏好以换取高收益,或加大对长期限资产的投资比重,以流动性置换收益。
(三)市场风险
市场风险是指因各种市场因子不利变动而导致的保险资产未来价值的不确定性,是金融体系中最常见的风险。保险资金的投资组合通常包含债券、股票、存款、基金以及不动产等资产,资产价格的波动会给保险资金的运用带来风险。资产的价格不仅会受到其自身的微观因素影响,也会受到政策、经济周期、利率水平等宏观因素的影响,从而表现波动性。根据风险驱动因素,保险资金运用的市场风险可进一步分为利率风险、权益资产价格风险、不动产价格风险及汇率风险等。
(四)信用风险
信用风险是指由于交易对手不能或不能按时履行其合同义务,或者交易对手信用状况的不利变动,导致保险机构遭受非预期损失的风险。保险机构可投资信用债品种及其他固定收益类资产增多,而近期我国“刚性兑付”正在逐步被打破,债务违约事件频发,所面临的信用风险将更加广泛。因此,保险机构需要结合外部信评机构提供的信息,对交易对手信用风险进行全面分析、评估。
(五)流动性风险
流动性风险是指保险机构无法或无法及时以合理成本获得充足资金以支付到期债务或履行其他支付义务的风险。2008年全球金融危机中,许多银行尽管资本充足,但一夜之间陷入了流动性困境,因此,流动性是金融机构稳健运行的关键所在。很多情况下流动性风险的爆发并非是由于流动性问题直接引起的,而是由其他风险所引致。不仅如此,流动性风险的传染性和破坏性极强,隐蔽性很高。
(六)实体经济及其他金融市场的交叉传染风险
随着保险资金运用渠道的放开,保险市场与实体经济以及其他金融市场之间的联系更加紧密、复杂,保险业也面临着更大的风险敞口,主要体现在:
一是伴随着实体经济的结构调整,部分落后产能不断被淘汰。2016年下半年以来,债市违约攀升,刚性兑付逐渐被打破,保险资金在非标投资方面要特别关注信用风险,防止踩雷。
二是关注地方政府债务融资的规范调整。近期,国家不断出台政策规范整顿地方政府融资乱象。过去,保险资金通过各种资管产品投资了相当比重的地方政府项目,需高度关注此领域政策变化所可能引致的风险。
三是关注商业银行、资本市场的风险传染。大资管背景下,保险与商业银行、证券、基金等金融同业的业务合作与竞争不断加剧,需关注其他金融同业风险态势,提防风险的传染。近期我国货币市场、资本市场的波动性不断加强,例如利率波动的幅度加大、股票市场的日均波幅出现大幅波动的频率也在提升。再如,保险资金通过港股通可以投资港股市场,而港股市场近期出现了多次中概股的暴跌,对保险资金的固收、权益投资等均带来了较大的挑战,值得高度重视。
四是关注跨境投资。保险资金出海趋势显著,但在跨境投资方面,除面临着复杂的外汇风险外,对境外市场的法律法规、商业习惯的不了解、不熟悉,隐藏着较大的经营风险。
保险资金运用的首要原则是稳健和安全,加强保险资金运用的风险监测预警,是保险资金运用风险管理的首要环节。建立风险监测预警,主要是为了及时发现风险前兆,无论是从行业层面,还是企业层面,能够对潜在风险进行评估,并采取对策,进而更有效地防范、控制和化解风险。
关于风险预警体系,现有较为成熟的理论大致可以分为金融风险预警与企业财务风险预警两大类,前者侧重于宏观数据,后者侧重于企业财务数据。随着近些年金融危机的日益频发,监管层、业界以及学术界对于风险监测预警的重视程度纷纷提升,但具体到我国保险资金运用风险监测预警尚处在探索过程中,虽关于局部风险(如信用风险)的监测预警研究较为深入,但对于保险资金运用风险监测预警体系的构建研究仍然较为匮乏。
(一)金融风险预警理论
Sindey(1975)正式提出“金融预警”概念,此后关于金融风险预警的研究日益深入。Berg,Borensztein和Pattillo(2004)指出基于统计和计量经济模型的预警系统是以金融危机发生的事实为依据构造识别危机的统计量,再根据一定的危机理论和模型,选取一定的经济指标作为预警指标,考察相关经济和金融变量在识别出来的“危机”前一定时期内的变化情况,其预测效果要显著优于非模型预测方法。常用的金融风险预警模型包括了FR概率模型(Probit/Logit模型)、横截面回归模型(STV模型)、“信号法”(KLR模型)以及创新模型。从预警指标来看,一般从经济总体态势、货币政策、财政政策、信贷政策、贸易政策、经济结构等多个维度予以展开。
(二)企业财务风险预警理论
国内外关于企业财务风险预警研究较为成熟,主要是在企业生命周期理论基础上,以企业财务信息为基础,对企业在经营管理活动中的潜在财务危机风险进行监测预警。模型方法上既有传统的单/多变量判别分析法、Logit回归分析法,也有案例推理、神经网络等人工智能方法。预警指标体系方面,主要采用了偿债能力、盈利能力、经营能力、成长能力等常用的财务管理指标体系。
(三)我国保险资金运用风险监测预警相关研究
关于我国保险资金运用的风险监测预警,近几年开始了探索性的研究。有着眼于大类资产的风险监测预警,有着眼于细分风险(如信用风险)的专项风险监测研究;有采取神经网络模型的,也有采取专家评分法的。整体而言,一是受制于数据可得性问题,在指标体系架构上较为简单;二是在预测模型防范上,仍然处于初期探索阶段,且多数研究仍停留在理论探讨上,实证研究方面有待加强。
(四)我国金融同业风险监测预警实践
基于对风险防范的日益关注,我国银行业和证券业已经较早启动了风险监测预警体系的建设。其中,银行业主要借鉴了欧美国家估计评级和评级降级的模型、倒闭和生存预测模型以及预期损失模型等,无论是在指标体系构建还是模型方法上都较为成熟。证券业主要借鉴了国际经验,采取了以净资本为核心的风险预警管理体系。
(一)预警指标系统
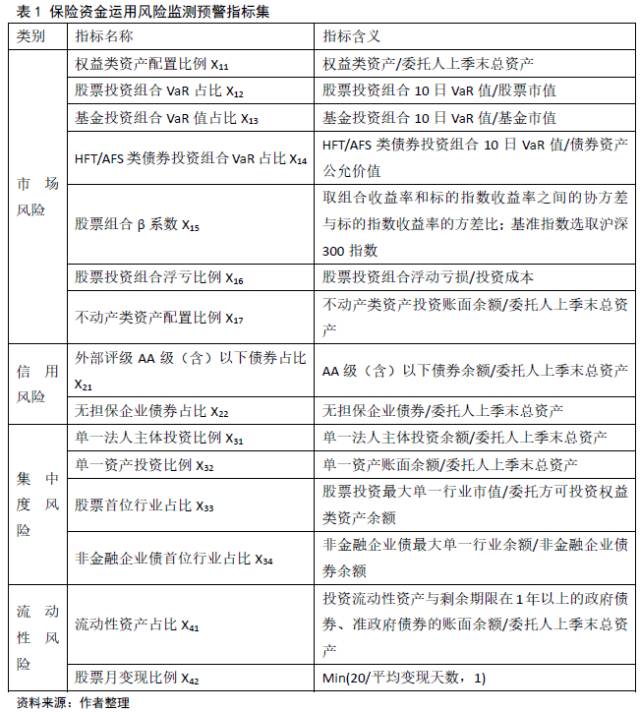
针对当前我国保险资金运用所面临的比较突出的风险,综合考虑指标体系的综合性、灵敏性、可操作性以及规范性,分别构建出对应的指标系统。然而,受制于本研究的数据可得性,初步构建出预警指标系统为四大类共计15个指标,具体见表1。
表1 保险资金运用风险监测预警指标集

(二)预警方法
经对现有研究进行总结分析,采取神经网络分析法进行风险监测预警的客观性、科学性更强。本文重点在于对当前保险资金运用所面临的风险进行全面分析,遴选相应的预警指标,在具体的预警方法上仍然采用李志辉等(2015)年所使用的神经网络分析法。考虑到数据的可得性和持续性,我们选取某中型财产险公司2015年-2017年7月的月度数据,首先通过数据标准化处理、聚类分析等筛选出具有代表性的指标变量,构建风险监测指标体系,然后采用神经网络方法等构建风险预警体系。
1.聚类分析
本文通过聚类分析对以上指标进行筛选处理,以此构建更具代表性的风险监测预警指标体系。经对数据进行标准化处理并采取以指标间欧式距离作为相似性度量进行聚类分析,得到相关的树状图如下(见图2)。指标集可分为12类,其中,X21与X22、X15与X42、X32与X34合并为一类,其余指标单独作为一类。进一步,根据各聚类,分别选取代表性指标构成风险监测预警指标体系,选取标准为筛选指标与其他要素指标间的相关系数均值较大者。据此,筛选出X22、X15、X34作为代表性指标,据此,经聚类分析后的指标体系见表2。
图2 风险监测预警指标集聚类分析树状图

表2 保险资金运用风险监测预警指标体系

2.要素指标预测
本文采取神经网络分析法对2015年至2017年7月某中型财产险公司上述风险指标进行要素指标预测,采用Matlab软件中的人工神经网络工具箱。仍采取李志辉等(2015)处理方法,经对数据进行标准化处理,对2015年1月至2016年6月各要素指标进行窗口移动,得到相应的预测结果表3。
表3 神经网络模型下各要素指标预测状况

针对以上各指标的预测值,权益类资产配置比例X11、股票投资组合VaR占比X12、流动性资产占比X41具有较高数值,反映出未来上述三类指标将面临较大波动。这与前文关于保险资金运用所面临的风险形势分析相吻合,即对于保险资金而言,流动性风险和权益类资产配置所导致的市场风险应当引起高度重视。
构建保险资金运用风险监测预警体系,无论是对于企业还是对于行业整体稳健发展,均至关重要。关于保险资金运用风险监测预警体系的研究尚处起步阶段,无论是从数据可得性还是模型算法方面都有很大的提升空间。本文致力于对当前我国保险资金运用所面临的突出风险进行剖析,并针对主要风险遴选出对应的风险监测预警指标集。在此基础上,选取具体的保险公司经验数据对风险监测预警指标体系构建进行实证分析。尽管我们对于各具体类别风险在度量识别方面给出了较为具体的指标,但囿于数据的可得性和连续性,所能取得的指标数据及样本容量有限,后续仍有待在数据和模型上进行深入研究和完善。基于此,从行业层面上,建议尽快确定出初步的风险监测预警指标,并在行业整体范围内统筹执行,逐步完善保险资金运用的风险监测数据库并实际启动风险监测预警指标体系的运行。
(本文选自2017 IAMAC年度系列研究课题中期成果)
参考文献
[1]陈文辉.国际保险监管核心原则的最新发展与中国实践[M].北京:人民日报出版社,2012
[2]李志辉、王近、李源,大类比例监管下的保险资金运用风险监测预警研究[J].中国保险资产管理(增刊),2016(2).
[3]李志辉、王近、田伟杰.保险机构债券投资信用风险监测预警研究.2016年度IAMAC年度系列研究课题集[M].上海:上海财经大学出版社,2017.
[4]鹏元资信评估有限公司.保险机构信用风险监测预警研究.2016年度IAMAC年度系列研究课题集[M].上海:上海财经大学出版社,2017.
[5]梁风波.基于BP神经网络和遗传算法的保险企业内部风险预警实证研究.中国保险学会学术年会入选论文集[M].北京:中国法制出版社,2010.
[6]白哲.我国保险资金运用的风险预警与管理探析[J].生产力研究.2015(2).
[7]中国银监会银行风险早期预警综合系统课题组.单体银行风险预警体系的构建[J].金融研究,2009(3).
[8]杨学理,朱衡,杨一帆.养老保险基金风险预警指标体系研究——基于神经网络思想的分析[J].西南交通大学学报(社会科学版),2016(5).
[9]杨攀勇.保险资金运用的风险管理与控制问题研究.[D].天津:天津大学,2007.
[10]周桂贤,赵心宇.保险业风险监测预警体系的探索与实践[J].内蒙古金融研究,2011(8).